AD20导出PDF
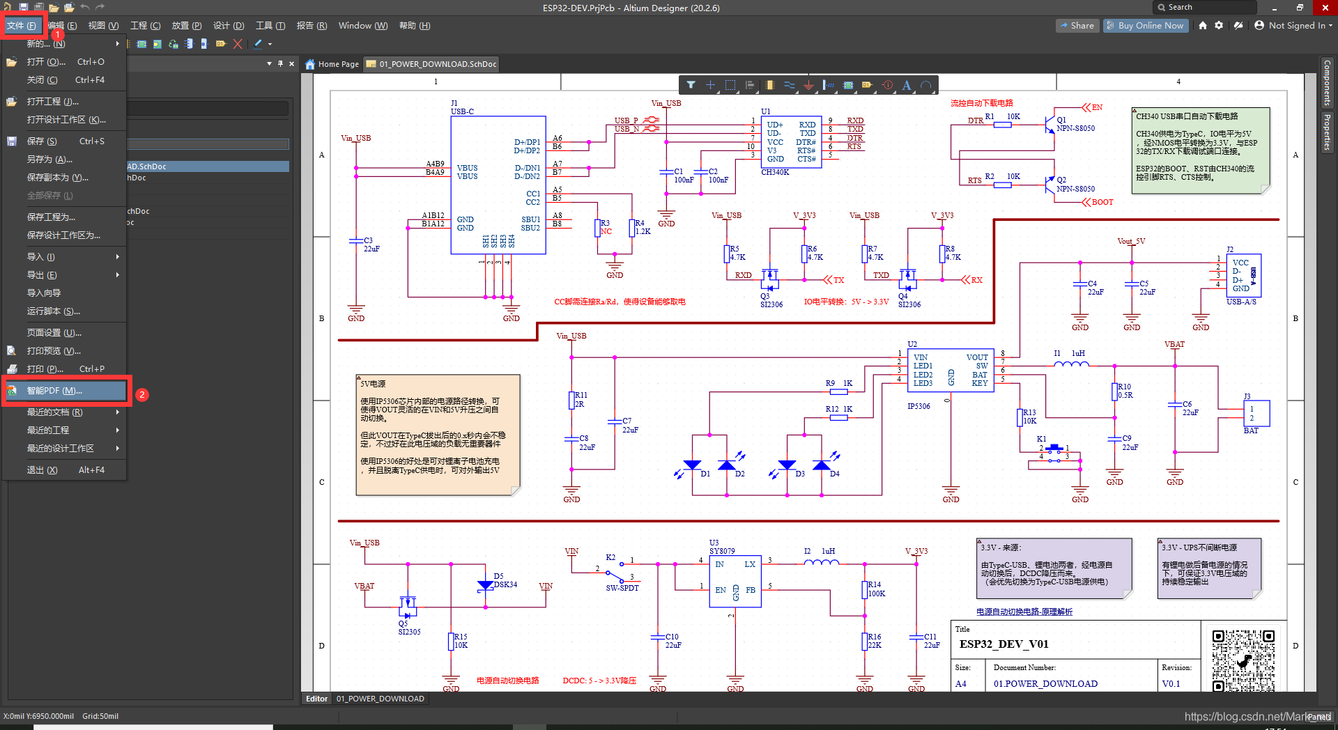
- 打开Altium工程。文件–智能PDF。  之后按照指导的提示去操作。 Next。 可选 当前项目还是当前文档,我要导出的是整个原理图,所以选择当前项目。Next。 选择整个项目。对要导出为PDF的文件进行选中,默认就是全选。接着 Next。 还是 Next。 对要导出的图层进行配置,如无特殊要求,则 Next。   最后点击 Finish。 - 最后就会在当前工程生产一个PDF文件,打开查看效果。
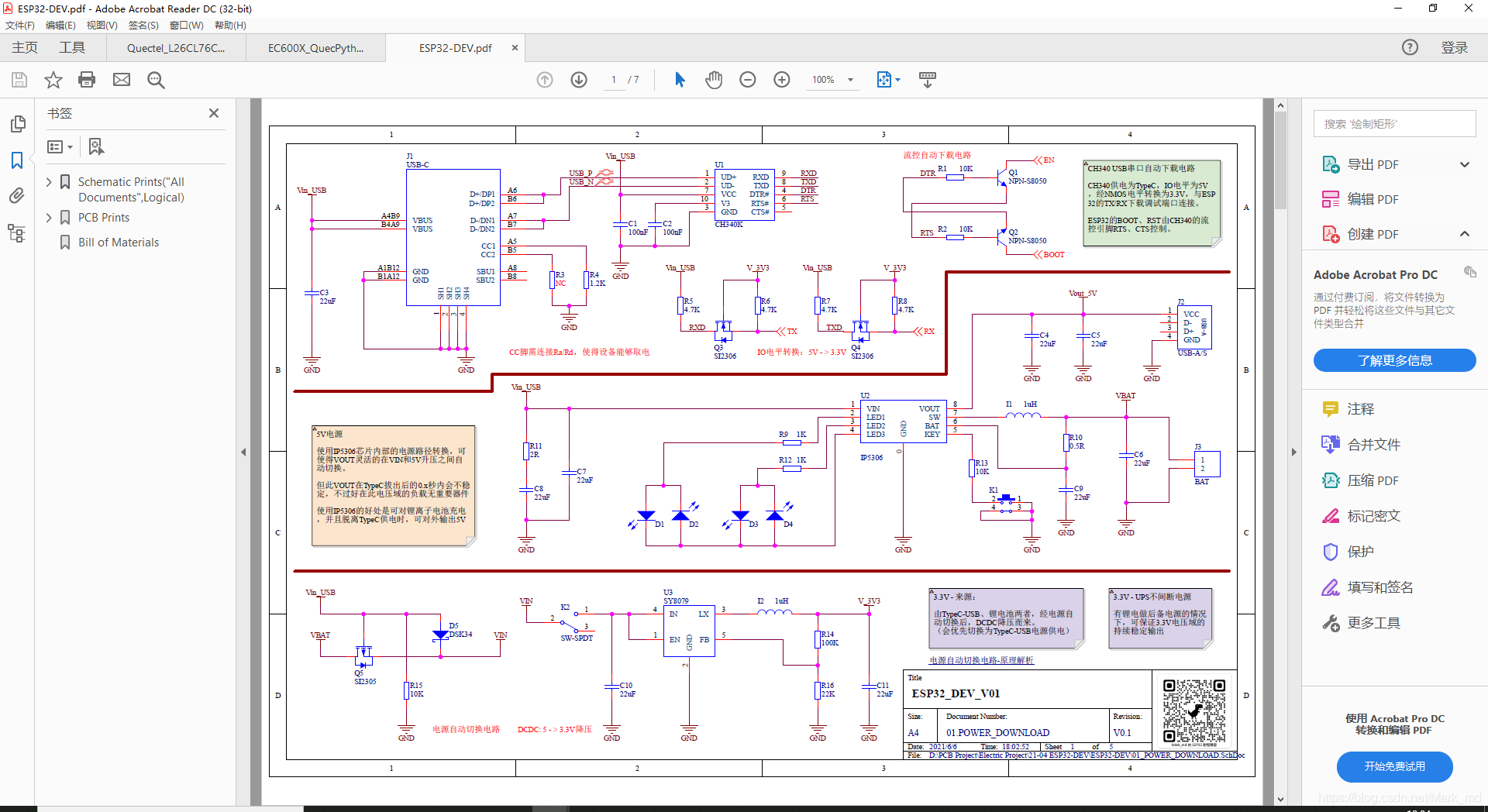
- 这样就成功导出了PDF。  - 不得不说AD20的PDF导出效果很好。以前用AD10导出的PDF总会莫名奇妙的少些东西,并且明明有这个符号,但Ctrl+F搜索时,却定位不到这个位置。而这些问题在AD20中都不复存在。
 
 AD20导出BOM
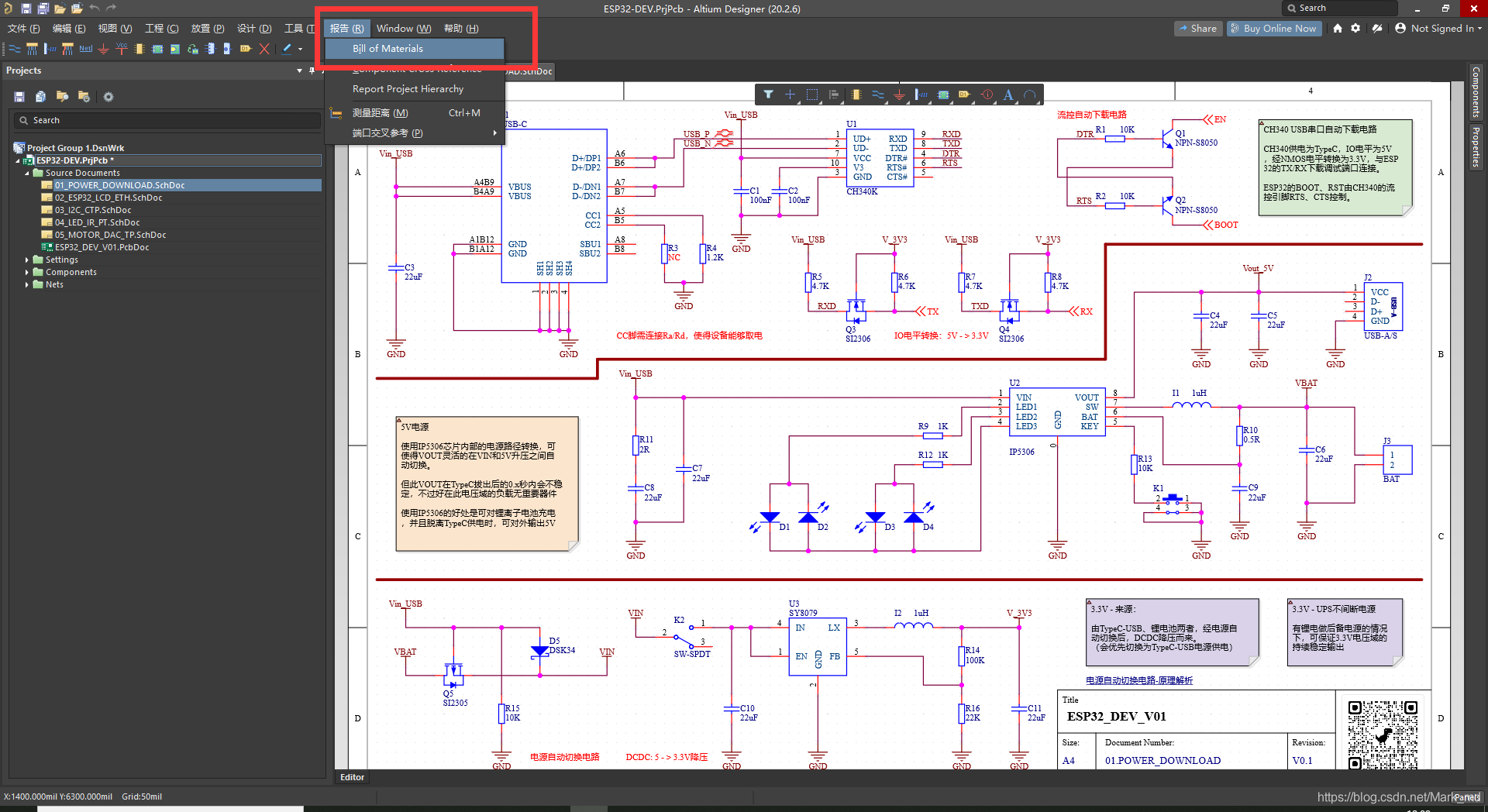
 - 报告–- BOM。  - 点击右侧的Columns,在右下角勾选要导出的属性。并可在左侧实时预览导出后的内容。
- 如无特殊需求,不用对Columns做额外更改,默认的BOM样式即可。
- 最后点击 Export导出。  AD就会在当前工程中生产一个 Project Outputs for xxx的文件夹,里面存放着导出后的BOM表。  
- 转自“:https://blog.csdn.net/Mark_md/article/details/117633078”
 
- 点击右侧的